绿帽社

通知公告
您现在的位置:绿帽社 > 通知公告

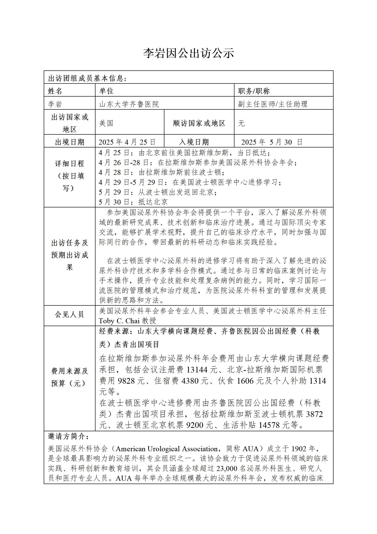
李岩因公出访公示

时间:2025-04-17 11:45:00   浏览量:

单位排行 根据9月新闻发稿量进行统计

  单位 发布量
1 医务处 16
2 党委宣传统战部 15
3 护理部 13
4 学生工作处 10
5 人事处 7
6 医师培训处 7
7 普通外科 6
8 心外科 6
9 神经外科 6
10 急诊科 6
11 临床技能培训中心 5
12 神经内科 5
13 心血管内科 5
14 保健科(老年医学科) 5
15 离退休职工服务中心 4
16 小儿内科 4
17 耳鼻咽喉科 4
18 党委办公室 3
19 工会 3
20 教育处 3
21 感染性疾病科 3
22 小儿外科 3
23 泌尿外科 3
24 妇产科 3
25 血液科 3
26 健康管理中心 3